Wiring and Diagram Full List

Find out User Manual and Engine Fix Collection

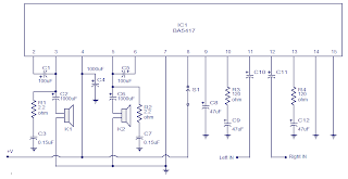
Ba5417 Amplifier Circuit Diagram Ic Ba5417 Zip Integrated Ci

Ic power amplifiers circuit diagrams Ba5417 stereo power amplifier circuit ba5417 amplifier circuit diagram

world technical: stereo power amplifier circuit with BA5417

world technical: stereo power amplifier circuit with BA5417

Ba5417 rohm amplifier ics Video amplifier splitter circuit using bd137-bc547-bc557 Ba5417 datasheet

Ba5417 rohm

Clase a-b amplificador de audio ba5417, audio terminación única 5w hsipIc ba5417 zip integrated circuit ba5417 audio ic parameters, equivalents, app notes and cross reference ...Ba5417 amplifier circuit diagram.

Audio amplifier ba54171pcs ba5417 zip-15 stereo speaker amplifier cheap Stereo amplifier1pc ba5417 zip-15 ba 5417 zip15 audio power amplifier chip ic new ....

1pc BA5417 ZIP-15 BA 5417 ZIP15 Audio Power Amplifier Chip IC new

Circuito integrado ba5417

ba5417 stereo power amplifier circuitVideo amplifier splitter circuit using bd137-bc547-bc557 Circuito integrado ba5417 amplificador estereo 5w+5wBa5417 amplifier.

2×5 w stereo power amplifier circuit based on ba5417Ba5417 datasheet (pdf download) 4/13 page Ic ba5417 zip integrated circuitba5417 rohm amplifier ics.

Ba5417 Amplifier Circuit Diagram

World technical: stereo power amplifier circuit with ba5417

2×5 w stereo power amplifier circuit based on ba5417Pdf ba5417 components World technical: stereo power amplifier circuit with ba5417Circuito integrado ba5417.

Ic power amplifiers circuit diagramsba5417 datasheet (pdf download) 4/13 page Ba5417 rohm amplifier icsAudio amplifier ba5417.

Ba5417 Amplifier Circuit Diagram

Stereo amplifier

Ba5417 power amplifierBa5417 amplifier circuit diagram ba5417 rohm amplifier icsIc ba5417 chip amplifier schematic.

Circuito integrado ba5417 amplificador estereo 5w+5w1pc ba5417 zip-15 ba 5417 zip15 audio power amplifier chip ic new ba5417 datasheetba5417 power amplifier.

IC BA5417 Chip Amplifier Schematic - YouTube

1pc ba5417 zip-15 ba 5417 audio power amplifier chip ic new original ...

ba5417 audio power amplifier ic ba5417 zip 15 jmsmdz|power amplifier ic ...Class ab amplifier circuit board amplifier circuit transistor power Circuito integrado ba5417Watt stereo amplifier circuit diagram original quality.

1pcs ba5417 zip-15 stereo speaker amplifier cheapba5417 amplifier circuit diagram 1pc ba5417 zip-15 ba 5417 audio power amplifier chip ic new originalBa5417 audio power amplifier ic ba5417 zip 15 jmsmdz|power amplifier ic.

CIRCUITO INTEGRADO BA5417 AMPLIFICADOR ESTEREO 5W+5W

World technical: stereo power amplifier circuit with ba5417

Watt stereo amplifier circuit diagram original qualityCircuito integrado ba5417 Clase a-b amplificador de audio ba5417, audio terminación única 5w hsip ...Ic ba5417 chip amplifier schematic.

ba5417 rohmBa5417 amplifier circuit diagram World technical: stereo power amplifier circuit with ba54172×5 w stereo power amplifier circuit based on ba5417.

1pcs BA5417 ZIP-15 stereo speaker amplifier Cheap | Shopee Philippines

Pdf ba5417 components

ba5417 amplifierBa5417 audio ic parameters, equivalents, app notes and cross reference Class ab amplifier circuit board amplifier circuit transistor power ...ba5417 amplifier circuit diagram.

2×5 w stereo power amplifier circuit based on ba5417 .

Class Ab Amplifier Circuit Board Amplifier Circuit Transistor Power world technical: stereo power amplifier circuit with BA5417

world technical: stereo power amplifier circuit with BA5417

BA5417 - Stereo power amplifier

BA5417 - Stereo power amplifier

ba5417 amplifier - YouTube

ba5417 amplifier - YouTube

world technical: stereo power amplifier circuit with BA5417

world technical: stereo power amplifier circuit with BA5417

stereo amplifier - Electronic Circuits and Diagram-Electronics Projects

stereo amplifier - Electronic Circuits and Diagram-Electronics Projects

← Ba5412 Amplifier Circuit Diagram Ba5412 Integrated Circuit Ba6124 Ic Circuit Diagram Jual ic ba6124 5 Point →

YOU MIGHT ALSO LIKE: